25年南通理工学院专转本新生档案转递、党团组织关系转接、户口迁移和入伍保留入学资格说明
【导读】25年南通理工学院专转本新生档案转递、党团组织关系转接、户口迁移和入伍保留入学资格说明如下,南通理工学院专转本网提供专转本入学注意事项。

25年南通理工学院专转本新生档案转递、党团组织关系转接、户口迁移和入伍保留入学资格说明:
就业系统户档信息填报
档案转寄类型:升学外校接收
档案转递单位名称:南通理工学院
档案转递单位所在地:江苏省南通市崇川区永兴路211号
档案转递地址:江苏省南通市崇川区永兴路211号
档案转递联系电话:0513-85601919
档案转递邮编:226002
档案转递收件人:招生与就业处
个人纸质档案
请向所在学校咨询档案转移办法:
(1)所在学校统一寄送档案的,请使用邮政EMS,快递单或信封标注“专转本学生档案、学生姓名、录取专业”三个要素。
邮寄地址:江苏省南通市崇川区永兴路211号南通理工学院
邮编:226002
收件人:招生与就业处
联系电话:0513-85601919
(2)学生自行携带档案至学校的,请确保档案密封完好并加盖有关公章,入学后及时交辅导员归档。
关于党团员组织关系转接
1、党员组织关系
(1)新生党员需转接党组织关系,如具备《全国党员信息管理系统》网上接转条件,无需开具纸质组织关系介绍信,直接由原党组织关系所在院校的有转接权限的基层党组织通过《全国党员信息管理系统》进行网上接转。目标党组织请根据所录取专业、所在学院选择(支部名称详见下表)。如不具备《全国党员信息管理系统》网上接转条件,需开具纸质组织关系介绍信。介绍信抬头名称:中共南通市委组织部,介绍信去向根据所录取专业、所在学院选择。
(2)新生党员的档案材料,按照上级有关规定寄送到待转入的党支部,若入党材料为本人携带,基层党组织需密封后加盖公章,新生入学后应及时上交至所在党支部。新生党员组织关系转接手续在正式开学后,按照学校党委组织部的统一要求集中审核,办理接收手续。
2、团员组织关系
(1)请在“智慧团建”上将团组织关系发起转接至“江苏省南通市南通理工学院XX学院2025年新生临时团支部”(根据自己的录取学院,具体选择途径如下:团江苏省委-团南通市委-南通理工学院团委-XX学院2025年新生临时团支部,详见下表),不能只选到校团委,一定要选择到对应学院里面的新生临时团支部;发起转出后,等待现所在支部管理员审核转出后,我校支部将会在4个工作日左右审核转入。新生入学确定班级团支部之后,再在“智慧团建”上将团组织关系转入相应班级团支部)。团组织关系也可以先保留在原学校,待开学后直接转入到班级团支部。
(2)纸质团组织关系材料随档案一起在开学报到时交给辅导员老师(纸质团组织关系介绍信非必须)。
关于户口迁移
凭《录取通知书》到当地派出所办理户口迁移证(户口迁移的办理本着自愿的原则)。办理户口迁移的学生,户口迁移证上的姓名必须与录取通知书上的姓名完全一致。
(1)在南通校区就读,户口迁入地址:南通理工学院(南通市崇川区城港路138号)
(2)在海安校区就读,户口迁入地址:江苏省海安市经济技术开发区上湖大道1号(海安校区)
关于入伍保留入学资格
应征入伍新生应至当地征兵办公室办理保留入学资格手续,填写《应征入伍普通高等学校录取新生保留入学资格申请表》(简称《申请表》)一式两份,凭录取通知书和入伍通知书以及申请表到学校办理保留入学资格手续,如果不方便来学校,也可以将上述材料EMS特快形式寄到招就处,以免丧失入学资格(邮寄地址:江苏省南通市崇川区永兴路211号南通理工学院招生与就业处,联系电话:0513-85601919,联系人:刘老师,邮编:226002)。学生参军退役后,要及时凭退伍证及本人身份证、当年录取通知书等材料到学校办理复学手续。
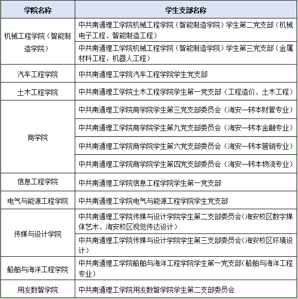
附表:“专转本”招生专业与其所属学院
25年江苏专转本更多政策资讯,请关注【江苏省专转本之家】公众号,点击加入江苏专转本微信交流群,掌握转本一手政策公告!
【结尾】以上就是“25年南通理工学院专转本新生档案转递、党团组织关系转接、户口迁移和入伍保留入学资格说明”的全部内容,关注江苏专转本网,获取常见问题解答、考试大纲、历年真题。更多报考条件、报名时间咨询在线老师。

江苏专转本声明
(一)由于考试政策等各方面情况的不断调整与变化,本网站所提供的考试信息仅供参考,请以权威部门公布的正式信息为准。
(二)本网站在文章内容来源出处标注为其他平台的稿件均为转载稿,免费转载出于非商业性学习目的,版权归原作者所有。如您对内容、版权等问题存在异议请于我们联系,我们会及时处理。
文章来源于网络,如有侵权,请联系删除
点击继续阅读>>
扫码登录
扫码关注“江苏专转本”微信公众号
即可查看余下内容
江苏专转本报名指导入口
添加我们企业微信
回复关键词,了解更多专升本咨询

网上报名
咨考老师
新手指南
教师资格
成考报名
自考报名 


